我要登录
退出
首页
供应链服务
进口服务
出口服务
智能通关
物流仓储
市场采购
金融服务
信保服务
锁汇易
退税融资
订单融资
金融市场
查询服务
船舶查询
空运物流查询
铁路物流查询
舱位最新价格
汇率查询
申报助手
跨境电商
跨境申报
跨境模式
跨境云展厅
全球贸易数据
全球企业信用报告
新闻资讯
公司新闻
行业动态
大宗资讯
关于我们
公司介绍
联系我们
首页
供应链服务
进口服务
出口服务
智能通关
物流仓储
市场采购
金融服务
信保服务
锁汇易
退税融资
订单融资
金融市场
查询服务
船舶查询
空运物流查询
铁路物流查询
舱位最新价格
汇率查询
申报助手
跨境电商
跨境申报
跨境模式
跨境云展厅
全球贸易数据
全球企业信用报告
新闻资讯
公司新闻
行业动态
大宗资讯
关于我们
公司介绍
联系我们
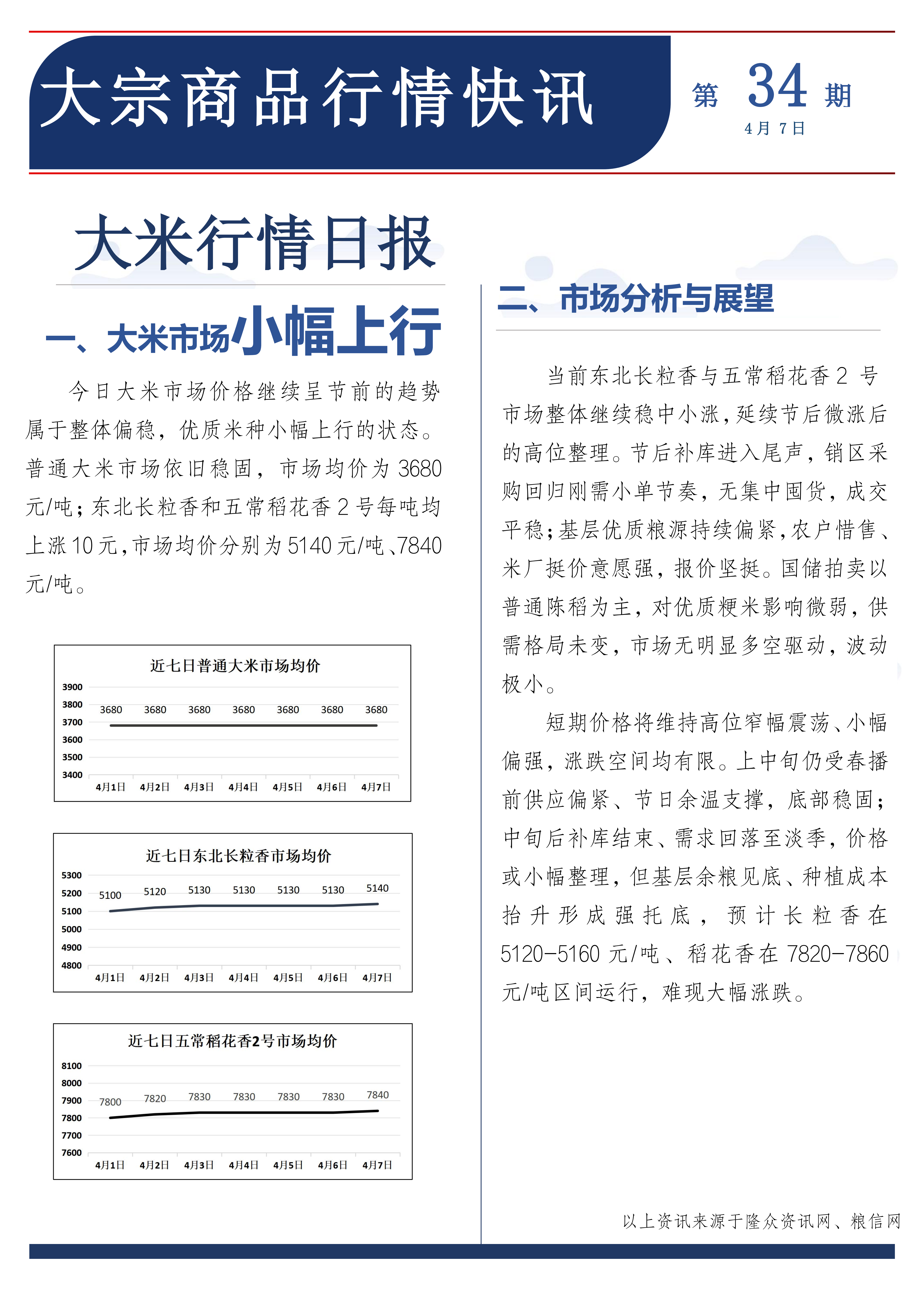
大米行情日报2026.4.7
2026-04-07 10:43:47 文章来源: